- エンジンが始動しない時があるけどどんなことが考えられる?
- セルモータが壊れるとどうなる?
- セルモータの作動原理を知りたい。
- セルモータが回らない時の対処方法
セルモータはエンジンを始動する際に必ず作動する装置です。
もしセルモータが故障したらエンジンはかからなくなってしまいます。
朝の出勤のタイミングでエンジンが始動できなくなったら、遅刻確定です。
この記事ではエンジンを始動するのに超重要なセルモータの作動について解説します。
また、故障した時の対処方法や故障の前兆など普段車両を使用する上で知っておくと便利な知識についても解説しますので、最後まで読んで頂けると幸いです。
4649メカニッ君コンニチハ!
30代半ばで国家1級整備士一発合格。
整備士技術コンクール全国大会3年連続出場。
うち2回は2位を獲得。
整備士歴15年
自分のスキルが人の役に立つ事を夢見て記事を書いている
よろしくメカニッ君と申します。
セルモータとは
みなさんがエンジンをかける時に、キーを差して回したり、スタートスイッチを操作した時「キュルキュル」って音がしますよね!?
この音がセルモータの作動音です。
セルモータの主な役割は、エンジンを始動させるためにクランクシャフトを回転させることです。クランクシャフトの回転によって、ピストンが動き始め、燃料と空気の混合物が燃焼することでエンジンが始動します。
止まっている自転車のタイヤを回すには人がペダルを漕ぐ必要があるように、エンジンも停止状態から回転するにはセルモータの力が必要となります。
エンジンが掛からない(セルモータが回らない時)の対処方法
車のエンジンがかからない場合には、どこかが故障してエンジンが掛からない場合と安全装置が作動してかからない場合があります。
これは車が安全にエンジンを始動する為の仕組みであり正常作動です。
実務の中で車のエンジzンが掛からないという問い合わせがあった時には、シフトレンジの位置、ハンドルロックが掛かっていないか、鍵が車室内にあるかをまずは確認してもらいます。
ここでは、安全装置が作動してかからない場合について記載します。
シフトレンジの位置を確認する
エンジンが掛からない場合には、まずシフトレンジがPレンジかNレンジであることを確認してください。
基本的に車のエンジンはシフトレンジがPレンジかNレンジでしかエンジンが掛かからない(クランキングしない)ようになっています。
DレンジやRレンジでエンジンが始動してしまうと、エンジンかかった瞬間に車が前進したり後退してしまい非常に危険です。
このようなことが起きないように車両側でPレンジとNレンジ以外ではエンジンを始動しない(クランキングしない)ような制御になっています。
ハンドルロックが掛かっていないか確認する
ハンドルロックは車の盗難防止のための仕組みです。
エンジンが停止している状態で、ハンドルを回すと「カチッ」と音がしてハンドルが回らなくなったことはありませんか?
そのあと、エンジンをかけようとキーを差しこんで回そうとすると固くて回らないことがあります。
これは、ハンドルをロックするピンがハンドルのシャフトに食い込んでしまうことで発生します。
対処方法はハンドルを左右に切りながらキーを回すことです。
ハンドルを左右にきりながらキーをを回すことでシャフトに食い込んだピンを抜くことができます。
ハンドルロックピンがシャフトに食い込んだ状態では、キーが回らないのでエンジンを始動することができませn。
キーが回らずエンジンが始動しない場合には、シャフトに食い込んだピンを抜くためにハンドルを左右に切りながらキーを回してみて下さい。
鍵が車室内にあるか確認するか
車室内に鍵があると勘違いして時々エンジンがかからない。というような問い合わせがあります。
当然、鍵がなければエンジンはかかりませんが、どのようなシチュエーションでこのような事がおきるのでしょうか?
参考までに一例ですが紹介します。
旦那様と奥様が2人乗車状態で、鍵を保有しているのは奥様のみ。
旦那様は鍵を持っていると勘違いしている状態で奥様が忘れ物を取りに車から離れる。
奥様を待っている間エンジンを停止して待っていたが、寒さに耐えきれずエンジンを始動しようとすると、エンジンが始動しない。
旦那様は鍵をもっていなから、当然エンジンがかからない。でも本人は鍵をもっていると思っている。
奥様が車両に戻り無事にエンジン始動。
旦那様はエンジンが掛からなかった時があると整備工場に車両を持ち込む。
このようなシチュエーションは実際に起こりえることです。
車両のエンジンが掛からない場合には、鍵を持っているか確認しましょう。
セルモータが故障するとどんな症状がでる?
エンジンのかかりが弱い感じがする
セルモータが劣化すると、バッテリが弱くなってきた時と同様にエンジンのかかりが弱い感じがする場合があります。
エンジンを始動するときの「キュル・・・キュル・・・」のように元気がない感じです。
音だけではバッテリが劣化しているのか、セルモータが劣化しているのか判断がつきません。
セルモータもしくわバッテリのどちらが原因にせよ最終的にはエンジンが始動できなくなるので早めに整備工場で点検してもうら事をおすすめします。
エンジンが始動しない
一番想像しやすい症状が「エンジンが始動しない」でしょう。
セルモータが故障するとエンジンを回転させることができないため、「エンジンが始動しない」という症状が発生します。
エンストする??交差点や信号待ちで発進できない
交差点でエンストした。という場合にもセルモータの不具合が考えられます。
なぜエンストでセルモータの不具合なの?って思うかもしれません。
アイドリングストップ装備車の場合、交差点等で停車する際にエンジンが停止します。
セルモータの不具合によりエンジン停止後の再始動に失敗した場合、エンストなのか始動不良なのか判断がつきません。
このような時に「交差点でエンストした」という訴えに繋がります。
次はセルモータが故障したときの対処方法を解説します。
故障時の対応方法
エンジン再始動を繰り返す
エンジン始動ができなかった場合には、3~4回エンジン再始動を試みてください。
セルモータの故障の場合、何度か再始動を試みるとエンジンが始動することがあります。
ただし、故障個所によっては熱をもつことがあるので連続で操作するのは3~4回を限度にし、それでもエンジンが始動しない場合にはレッカー等を手配して整備工場に持ち込みましょう。
しばらく時間をおいてから再始動を試みる
しばらく時間をおいた後に再始動をすると、エンジンが始動することがあります。
セルモータに衝撃を与える
少し難易度が上がりますが、セルモータに直接衝撃を与えるといる方法があります。
クランキング操作をしながら、長い棒をセルモータに押し当てハンマー等で衝撃を与えると、エンジンが始動することがあります。
この方法はセルモータがエンジンルームからアクセスできる場所に装着されている場合に限ります。
故障の前兆
故障の前兆はバッテリ上がりの症状と似ている
セルモータ故障の前兆はバッテリが弱くなった時の症状と似ています。
バッテリが弱くなると、エンジンにかかりが悪くなる(エンジン始動時のキュルキュル音が弱い感じがする)症状が発生します。
セルモータの場合も同様にエンジンのかかりが悪くなり、エンジンを始動するのに時間がかかったり、エンジンが始動しなくなったりします。
アイドリングストップ装備車ではエンストしたように感じる
冒頭でも述べた通り、アイドリングストップ装備車の場合はアイドリングストップ後の再始動時にエンジン始動できない場合があります。
この場合、エンストしたのか、再始動できなかったのか判断がつきません。
通常アイドリングストップ搭載車のセルモータ故障の特徴として、突然回らなくなることが多いです。
前兆としてセルモータの回りが悪い症状もなく、突然エンジンがかからなくなり、再度エンジン始動を試みると正常に作動するみたいなことが起こります。
最近の車両では、始動不良やエンストした時のデータが車両に記録されていることがあるので、一度でも症状が発生した場合には、整備工場に相談することをおすすめします。
交換費用
新品部品の交換費用
小型車の交換費用では30,000円~70,000円くらいが相場です。
リビルト品を使用して安く交換する方法
リビルト品の場合の相場は、15,000円~40,000円程です。
リビルト品とは再生部品のことです。
壊れた部品を回収して、中身を新品に組みなおしリビルト品として販売しています。
新品よりも値段が安くて、中身は新品ですので高額部品を交換する際にはおすすめです。
リビルト品への交換方法は整備工場で見積り出した際に「リビルト品で見積りを出してください」とお願いするだけです。
薬でいうと「ジェネリック」みたいな感じです。
分解してセルモータを修理する
セルモータは分解可能ですので壊れた箇所のみ交換することも可能です。
壊れた箇所のみ交換するのであればリビルト品よりも安く整備することが可能ですが、せっかく分解するのですから壊れていない箇所も予防整備で交換しておけば交換後の故障のリスクを下げることができます。
結局のところ予防整備をしていると整備代金が高額になってしまうので、それなら「リビルト品でいいじゃん」ってなること多いです。
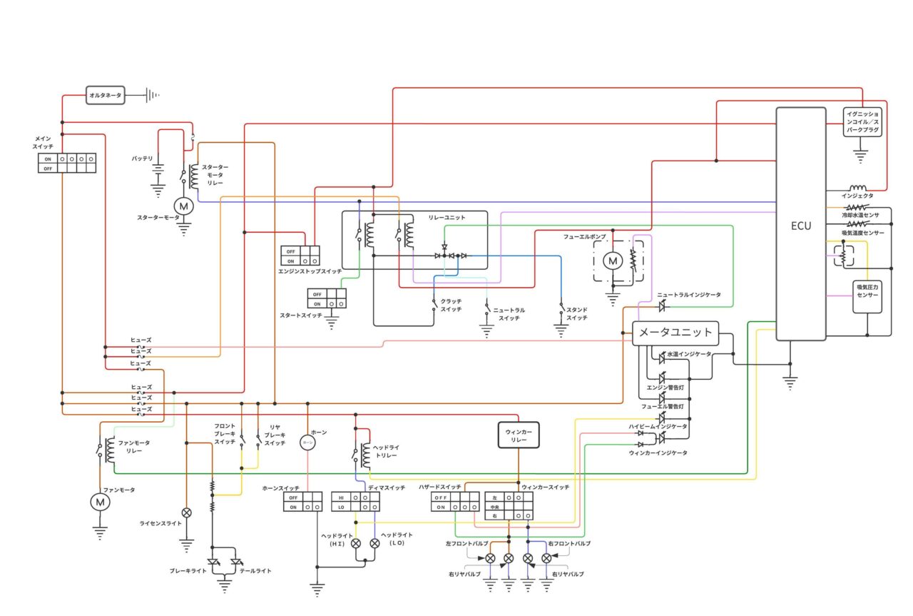
回路図を用いてセルモータの構造を説明


構成部品の洗い出し
構成部品は以下の通りです。
- バッテリ
- ヒューズ
- メインスイッチ
- エンジンストップスイッチ
- スタートスイッチ
- クラッチスイッチ
- ニュートラルスイッチ
- スタンドスイッチ
- リレーユニット
- スターターモータ(セルモータ)
- アース
- リセス
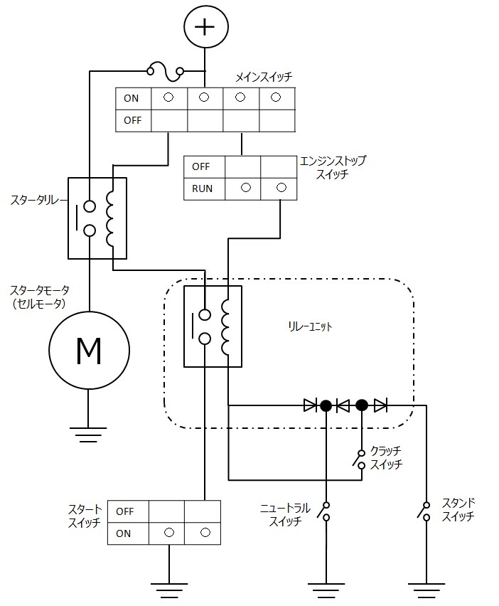
セルモータが回らない仕組み(バイク)



スタータモータの回路図を簡略化すると図2のようになります!


電気の流れ
ここでは3種類のスイッチ操作条件を想定して解説していきます。
【条件】メインスイッチON、エンジンストップスイッチON、ニュートラルスイッチON、クラッチスイッチOFF、スタンドスイッチOFF
電気の入り口。バッテリのことを示す
メインスイッチ、エンジンストップスイッチを経由した電気がコイルに印加される。
ニュートラルスイッチがONすることでリレーコイルの回路が成立する
ニュートラススイッチを経由してリレーコイルの回路が成立することでリレーコイルの接点がONになる
メインスイッチがONすることでスタータリレーコイル側に電圧が印加される。
STEP5でリレーユニット内の接点がONとなっている。
スタータスイッチがONすることでスターターリレーコイルの回路が成立する
スタータースイッチを経由してリレーコイルの回路が成立することでスターターリレーの接点がONになる
STEP11でスタータリレーの接点がONとなっている
バッテリから直接スターターモータに電圧が印加される
【条件】メインスイッチON、エンジンストップスイッチON、ニュートラルスイッチOFF、クラッチスイッチON、スタンドスイッチON



クラッチスイッチを経由する回路の場合は、同時にスタンドスイッチONにならないとスタータモータが作動しない仕組みになっています。
電気の入り口。バッテリのことを示す
メインスイッチ、エンジンストップスイッチを経由した電気がコイルに印加される。
クラッチスイッチとスタンドスイッチがONすることでリレーコイルの回路が成立する
※どちらか一方のスイッチがOFFの場合はリレーコイルの回路が成立しないためスターターモータは作動しない
ニュートラススイッチを経由してリレーコイルの回路が成立することでリレーコイルの接点がONになる
メインスイッチがONすることでスタータリレーコイル側に電圧が印加される。
STEP5でリレーユニット内の接点がONとなっている。
スタータスイッチがONすることでスターターリレーコイルの回路が成立する
スタータースイッチを経由してリレーコイルの回路が成立することでスターターリレーの接点がONになる
STEP11でスタータリレーの接点がONとなっている
バッテリから直接スターターモータに電圧が印加される
スタータモータの回路が成立してスターターモータが作動する。
【実験】電脳サーキットを利用して回路を作成し作動確認
今回の実験でも「電脳サーキット」を用いて回路を作成していきます。
電脳サーキットは自宅で簡単に安全に回路を作成できる為、回路の勉強には最適です。
今回はわかりやすくするために下記のような回路を作成しました。
スターターモータリレーが作動する条件
クラッチスイッチON、スタンドスイッチONまたは、ニュートラルスイッチONとなっています。


回路の作動を確認
回路がどのように作動するのか動画を確認してみましょう。
まとめ
今回はスタータモータの作動について解説しました。
スターターモータが作動不良を起こすと、交差点で再始動できなくなったりエンジンが始動できなくなったりと走行ができなくなる恐れあある為非常に重要な部品です。
今回の回路を理解できれば、スターターモータが始動しない場合、スターターモータ以外に原因がある可能性に気付くことができるのではないでしょうか。
機能や構造を学ぶということは原因を見つけるためには最も大切なことです。
それでは良いカーライフを🚙
よろしくメカニッ君🐶🐶










